Pour le lymphome B diffus à grandes cellules, les rechutes arrivent majoritairement durant les 2 premières années de suivi et reste rare si une bonne réponse a été obtenue en fin de traitement. Pour les lymphomes indolents, les rechutes sont fréquentes mais peuvent se produire des années voire des dizaines d'années après un premier.. Le lymphome diffus à grandes cellules B (DLBCL : diffuse large B cell lymphoma) est une prolifération cancéreuse agressive se développant à partir de lymphocytes B matures. Il s'agit d'une pathologie d'importance en cancérologie humaine, représentant 30-40% des lymphomes
Lymphomes B diffus à grandes cellules en rechute/réfractaire les ≥ 65 ans bénéficient aussi
Iconographie

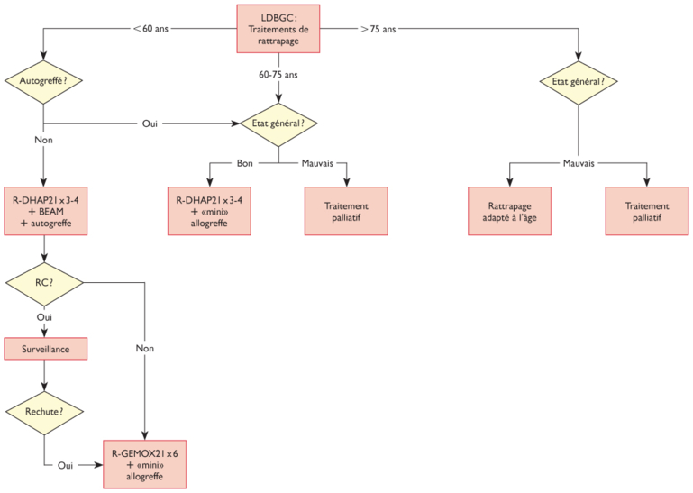
Prise en charge du lymphome B diffus à grandes cellules en 2012 Revue Médicale Suisse
Large Diffuse B Cell Lymphoma
Leukemic phase of large cell lymphoma 2.

Bases moléculaires des nouvelles classifications des lymphomes B...

Prise en charge du lymphome B diffus à grandes cellules en 2012 Revue Médicale Suisse

Lymphomes diffus à grandes cellules B (LMNHB) Horizons Hémato

Lymphome diffus à grandes cellules B induit par le virus EpsteinBarr (EBV) et leucémie

Lymphome B diffus à grandes cellules du col utérin et grossesse Figure 1

Pola une nouvelle option pour les patients avec un lymphome diffus à grandes cellules B non

LE LYMPHOME B DIFFUS A GRANDES CELLULES INTRAVASCULAIRE PATHOLOGIE YouTube

John Libbey Eurotext Hématologie Lymphome diffus à grandes cellules B

Lymphome diffus à grandes cellules B induit par le virus EpsteinBarr (EBV) et leucémie

Large Diffuse B Cell Lymphoma

Le tisagenlecleucel dans le lymphome B diffus à grandes cellules de l’adulte OncoHemato

Lymphome diffus à grandes cellules B induit par le virus EpsteinBarr (EBV) et leucémie

lymphome B diffus à grandes cellules avec atteinte sus et sousdiaphragmatique La Revue du

Lymphome diffus à grandes cellules B un nouveau traitement pour éviter la chimiothérapie

JLE Hématologie Thérapie ciblée dans les lymphomes B diffus à grandes cellules
Le lymphome diffus à grandes cellules B (DLBCL) est un type de cancer agressif qui prend naissance à partir de cellules immunitaires spécialisées appelées Cellules B. Le DLBCL est le type le plus courant de lymphome affecter les adultes et survient généralement chez les personnes de plus de 65 ans. Ce type de cancer est légèrement plus.. Santé Canada ayant approuvé la thérapie CAR-T pour traiter le lymphome diffus à grandes cellules B et le lymphome à cellules du manteau, des essais CAR-T sont en cours sur les principaux sous-types de lymphomes, notamment le lymphome folliculaire, la leucémie lymphoïde chronique, le lymphome de Burkitt, le lymphome de zone marginale, le lymphome lymphoplasmocytaire, la.